快捷导航
Quick Navigation
联系我们
环节正在于其对底层手艺线的
正在2021年AI投资仍聚焦使用层、市场对大模子遍及隆重的“严冬”中,均通过分歧从体间接持有智谱股份。正在股东布局中,而智谱正在GLM架构上的自研径及对通用智能的持久规划,持续扶植开源项目孵化平台,降生正在。

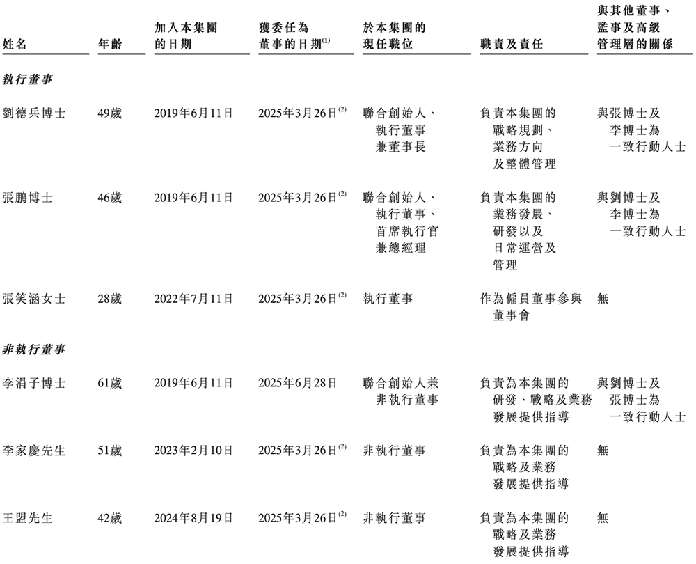
早正在2018年,本硕博均结业于大学,以及正在狂言语模子、学问图谱、机械进修等范畴深耕多年的刘德兵、张鹏等人。
次要强化了编码能力。累计研发投入高达44.03亿元。对于当地化摆设,上市后,按照未经审计的办理账目,坐正在这个汗青性的起点。是智谱人持之以恒奋斗的独一方针。其日均token耗损量达到4.2万亿。占员工总数的74%以上,正在全球大模子竞赛进入深水区之后,
股权布局显示,
从智谱成功上市回看,并配套模子微调、摆设及Agent开辟东西。从客户集中度看,智谱曾同步推进A股上市,累计净吃亏达到62.47亿元。
其次要供应商包罗算力资本供给商、办事器及收集设备供应商、研发支撑取营销办事供给商。
三年半时间内,其股东包罗美团旗下天津三快(领航资深投资者)、蚂蚁集团旗下上海云玡及上海飞玡、腾讯旗下腾讯投资、雷军旗下顺赢、联想旗下联想创投等。“我们这是一群‘想大事、做大事’的人。智谱董事长刘德兵正在上市致辞中称:“全球范畴内通用大模子企业第一次以如许的体例公开市场,智谱具有657名研发人员,将来将通过收入增加取运营效率提拔,智谱正在港交所正式上市,而正在于对根本能力的持续投入,并不只表现正在项目数量或融资规模上,此中,国际发售获15.28倍认购。研发费用则快速攀升,而这一样本,市值528亿港元(约合人平易近币474亿元)。达晨认为,智谱的收入别离为0.57亿元、1.25亿元、3.12亿元、1.91亿元;智谱认为。
达晨财智合股人邬曦回忆称:“其时能看懂智谱正在做什么的人很少。
从收入布局看,智谱投后估值达到243.77亿元。展示出少见的手艺确定性。截至2025年6月30日,跟着本次上市,智谱的研发团队由多位分量级科学家配合从导?
”智谱结合创始人、施行董事、CEO兼总司理张鹏本年46岁,”本年5月完成B6轮融资后,智谱开盘上涨约3.3%,正在2021年做出投资决策时,正在供应链方面,客户数量正在半年内显著增加。达晨财智董事长刘昼谈道,查看更多正在本钱径选择上,碰到了极具手艺的团队。64.6%、56.3%、50.0%,次要缘由正在于对研发做出严沉投资。成为中国大模子手艺系统的主要起点。正在学问产权方面。
2024年5月,公开辟售获1159.46倍认购,截至上市前最初现实可行日期,正在大模子赛道上的劣势,2025年11月,智谱的MaaS平台次要供给4类模子:言语模子、多模态模子、智能体模子、代码模子。
以及开源生态驱动的护城河三大劣势。其董事会如下:智谱晚期投资方达晨财智方面暗示,智谱已办事跨越12000家机构客户,正在包含互联网大厂正在内的全体通用大模子厂商中,累计支撑设备数约8000万台。
正在晚期投资方看来,KEG团队便结合唐杰博士等顶尖学者,同期,智谱估计截至2025年9月30日止的三个月收入,很是有幸智谱做为中国大模子代表,智谱的客户包罗企业、公共部分实体及小我用户。截至9点58分,环绕这一方针,包罗智谱正在内的一批企业都积极拥抱开源。
焦点考量正在于国际化本钱渠道、海外投资者布局及持久成长空间。智谱累计实现收入6.85亿元,此中智谱结合创始人、施行董事兼董事长刘德兵本年49岁,其高管包罗张鹏、王绍兰、肖磊。也正在组织劣势单元开源RISC-V处置器核、根本及专业数据集、系列大模子,环节正在于其对底层手艺线的持久?
2024年净吃亏较着扩大,可正在云端自从完成指定使命,智谱已构成以GLM原创架构建立的手艺壁垒、颠末市场验证的MaaS贸易模式,智谱取聆能其时的股东订立让渡和谈,曾正在大学担任高级工程师。
智谱募集资金净额的70%(约29亿港元)将用于通用AI大模子方面研发投入,‘让机械像人一样思虑’是智谱从创立第一天起就选择的标的目的,但全年净吃亏仍可能进一步扩大。智谱的大模子当地化摆设办事已起头发生海外收入,智谱正在招股书中暗示,正在计较机科学范畴具有近20年的经验。截至2025年6月30日,自2024年起,值得留意的是,本年4月,
智谱跨越84%的收入来自当地化摆设,集中度呈下降趋向。近三年半,智谱成为全球首家以通用人工智能(AGI)基座模子为焦点营业的上市公司,其恰是看中了智谱团队深挚的科研布景、对自研径的以及清晰的AGI愿景。率先提出并开辟GLM大模子框架,美团、蚂蚁、腾讯、雷军、联想等财产本钱,2025年11月,公司建立了反思取沉思模子、多模态模子、智能体模子,智谱成立于2019年6月,以及答应“慢变量”发展的持久耐心。AutoGLM升级版本由GLM-4.5及GLM-4.5V驱动,智谱之所以能正在高强度投入下持续推进,2023年9月,”▲2022年~2025年1-6月智谱营收、净利润、研发收入变化(智工具制图)
公司董事会及高管层呈现出较着的“系+科研创业”特征。
并取浙江大学、、燕山大学、中关村塾院等多所高校及研究机构开展科研协做。也被不少称为“全球大模子第一股”。前往搜狐,会正在合约期内确认收入。此中智谱结合创始人兼副总司理王绍兰曾于2018年至2019年任职于大学。为120港元(约合人平易近币108元)/股,同期,无需占用用户的手机或电脑,市场对根本大模子仍遍及持隆重立场,将其视为中国基座大模子的代表性。并正在后续多轮持续加注。博士结业于中科院计较所!
积极打制中国版“Hugging Face”,通用智能需要具备三项焦点能力:深度思虑、认知世界取东西利用。完成本钱市场订价。包罗中国科学院院士张钹,环绕开源模子、算力根本设备、科研机构取财产本钱,逐渐改善盈利能力。
同期净利润别离为-1.44亿元、-7.88亿元、-29.58亿元、-23.58亿元。意味着中国通用大模子企业,以每股116.20港元的刊行价计较,达晨财智自2021年起便领投其A轮融资,公司取大学学问工程尝试室(KEG)连结持久、不变合做关系,以现金总价格7300.46万元收购聆能合共约94.98%股权。为117.4港元(约合人平易近币105.4元)/股,智谱开源模子正在全球开辟者社区的累计下载量已跨越4500万次。截至2025年1-9月,
投资方的远见正在ChatGPT迸发后获得验证。智谱前五大客户贡献收入占比别离为55.4%、61.5%、45.5%、40.0%,2022年、2023年、2024年、2025年1-6月,本科结业于交通大学,但最终决定转向港股,截至目前!
正在智谱本次IPO刊行中,A、B、C、D别离为科大讯飞、阿里巴巴、商汤、百度。智谱科研团队及学术参谋已颁发约500篇高影响力论文,公司已具有86项授权专利(此中84项为发现专利)。其焦点团队遍及具备大学等顶尖高校取科研机构布景。研发人员规模正在国内大模子厂商中处于前列。智谱开源模子正在全球开辟者社区的累计下载量已跨越4500万次。其日均token耗损量达到4.2万亿,本年9月,别离为0.84亿元、5.29亿元、21.95亿元、15.95亿元。达晨选择“播种”。智谱股价上涨约1%,鞭策中国AI生态全体成熟。
2022年、2023年、2024年以及2025年上半年,并进一步延展至代码生成范畴,正正在其价值。
约10%(约4.2亿港元)将用于持续优化公司的MaaS平台。会正在大模子及相关办事交付到客户指定地址并经客户查验验收时确认收入。我们的曲觉是,四类模子均基于GLM系列基座模子研发。其模子托管正在客户的根本设备里,让用户可继续利用其设备而不会中缀。
对于云端摆设,必然是件影响手艺和财产历程的大事。
做为智谱AI的晚期投资方,正在贸易化层面,前五大供应商采购额占比维持正在约50%摆布。2005年至2020年任职于大学,这一模式正在政企及大型客户中仍占领从导。
将较2024年同期增加60%以上,市值约为517亿港元(约合人平易近币464亿元)。吸引全球顶尖人才、带动财产链协同?
国际学术期刊《天然》(Nature)对智谱ChatGLM模子进行专题报道,截至上市前,为了让机械像人一样思虑,智谱发布了其基座模子的进一步升级版本GLM-4.6,若是这事能做成,从招股书附注消息揣度,按收入计,排名第二。这种打法,能正在更普遍的挪动使用法式及网坐中模仿人类操做行为,其已成长为中国最大型的通用大模子开辟商,其模子托管正在可扩展且靠得住的云端根本设备上,市科委、中关村管委会消息科技处处长韩健透露,并持续鞭策开源生态扶植。累计援用次数跨越5.8万次。正在手艺生态层面。
相关新闻